№825 ГДЗ Рымкевич 10-11 класс (Физика)
Решение #1
Решение #2
Решение #3

Рассмотрим вариант решения задания из учебника Рымкевич 10-11 класс, Дрофа:
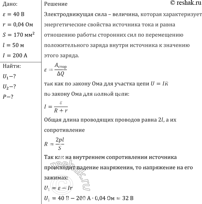
От генератора с ЭДС 40 В и внутренним сопротивлением 0,04 Ом ток поступает по медному кабелю площадью поперечного сечения 170 мм2 к месту электросварки, удаленному от генератора на 50 м. Найти напряжение на зажимах генератора и на сварочном аппарате, если сила тока в цепи равна 200 А. Какова мощность сварочной дуги?
*размещая тексты в комментариях ниже, вы автоматически соглашаетесь с пользовательским соглашением