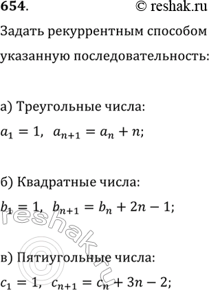
Упр.654 ГДЗ Макарычев Миндюк 9 класс (Углубленный) (Алгебра)
Решение #1

Рассмотрим вариант решения задания из учебника Макарычев, Миндюк, Нешков 9 класс, Просвещение:
654. Задайте рекуррентным способом последовательность:
а) треугольных чисел; б) квадратных чисел; в) пятиугольных чисел.
*размещая тексты в комментариях ниже, вы автоматически соглашаетесь с пользовательским соглашением