Упр.889 ГДЗ Макарычев Миндюк 9 класс (Углубленный) (Алгебра)
Решение #1

Рассмотрим вариант решения задания из учебника Макарычев, Миндюк, Нешков 9 класс, Просвещение:
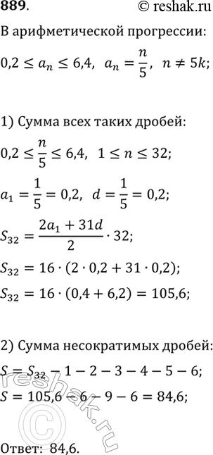
889. Найдите сумму всех несократимых дробей со знаменателем 5, принадлежащих промежутку [0,2; 6,4].
*размещая тексты в комментариях ниже, вы автоматически соглашаетесь с пользовательским соглашением